Checkout, spedizioni e pagamenti usano la logica collaudata del tuo osCommerce.
Contattaci via WhatsApp / modulo contatti per disponibilita e configurazioni.
Scopri offerte, nuovi arrivi e prodotti correlati dal catalogo Maya.
Prenotazione disponibilita con notifica email automatica al restock.
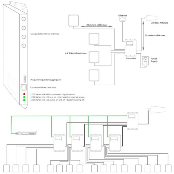
Scopri la rivoluzionaria soluzione Stella Doradus per amplificare e gestire il segnale mobile in grandi edifici: l'i-repeater Pentaband. Questo dispositivo altamente avanzato, progettato per migliorare la copertura GSM, UMTS e LTE, offre una soluzione completa per estendere il segnale mobile all'interno di strutture di grandi dimensioni, garantendo una connessione impeccabile in ogni angolo.
Con la capacità di operare su frequenze di 800 / 900 / 1800 / 2100 / 2600MHz, l'i-repeater è il cuore di un sistema che può essere espanso con fino a 4 amplificatori di linea per distribuire il segnale in modo omogeneo in tutta la struttura, come evidenziato nell'immagine di riferimento. Questo sistema non solo migliora la qualità delle comunicazioni mobili ma offre anche funzionalità di controllo e monitoraggio remoto tramite un intuitivo pannello di controllo online, accessibile da qualsiasi dispositivo (laptop, telefono, tablet).
Caratteristiche principali:
La sicurezza dei tuoi dati e delle tue comunicazioni è garantita dall'infrastruttura AWS in Europa, che rispetta i più alti standard di sicurezza. Inoltre, il dispositivo è conforme ai requisiti imposti dai seguenti standards europei: SAFETY EN 60950-1, EMC EN 301 489-7 e 24, SAR EN 50360, RADIO ETSI EN 301 908-1, garantendo così un'esperienza d'uso sicura e affidabile.
L'i-repeater Stella Doradus è la soluzione ideale per chi necessita di una copertura mobile ottimale in grandi edifici, come uffici, centri commerciali, o complessi residenziali, offrendo una gestione semplificata e una connettività senza pari. Progettato e fabbricato in Europa (Irlanda), questo dispositivo rappresenta l'eccellenza nella tecnologia di amplificazione del segnale mobile.
Contenuto della confezione: Ripetitore SD-ILA-LGDWH-4P, Antenna Yagi esterna 11dB, 4 Antenne a pannello interne 10dB, cavi di collegamento, alimentatore esterno 12V, manuale di istruzioni completo per un'installazione senza problemi.
Con l'i-repeater Stella Doradus, garantisci a te stesso e ai tuoi utenti una copertura mobile ineguagliabile, con il vantaggio di un controllo totale e una gestione facile e intuitiva delle installazioni.
Alternative della stessa linea per trovare il match perfetto.
Altri articoli coordinati della stessa collezione.
Le ultime novita selezionate per il tuo shopping.
Riprendi in un attimo i prodotti che hai consultato.